A Network Pharmacology-Based Strategy For Predicting Therapy Targets Of Beta-Sitosterol In Treating Diabetic Retinopathy
Abstract
Background
Beta-Sitosterol (SIT) is an active TCM compound employed to treat diabetic retinopathy (DR). A network pharmacology approach to understanding the active ingredients and the therapeutic mechanisms underlying DR has not been pursued.
Methods
The potential targets for DM were identified according to the MedGene, Gendome, HGNC, OMIM, GeneCards, PheGenI, GEO, and STRING database. The herb and components were predicted and screened by network pharmacology through oral bioavailability and drug-likeness filtration using the Traditional Chinese Medicine Systems Pharmacology Analysis Platform database. A network pharmacology prediction and network analysis were used to predict the active potential targets and pathways of SIT application to DR.
Results
We found the Top 15 DR-related genes by screening in 9 databases. 26 kinds of TCM and nearly 300 kinds of active ingredients. SIT exists in 10 kinds of DR-treat TCM. The comprehensive network pharmacology approach was successful in identifying 23 kinds of core genes for SIT treating DR. ERBB3 and IGF2-related PI3K-Akt signaling pathway or EDN3, IGF2 and SPP1-related receptor ligand activity pathway might be the main pharmacological targets, and pathways in DR. We speculated that SIT was effective for the treatment of DR.
Conclusion
Based on the network pharmacology, we predicted the potential targets of SIT in treating DR and helped to illustrate the mechanism of action. Our study identifies key genes and pathways associated with the prognosis and pathogenesis of DR from new insights.
Author Contributions
Copyright © 2023 Kexin Sun, et al
This is an open-access article distributed under the terms of the Creative Commons Attribution License, which permits unrestricted use, distribution, and reproduction in any medium, provided the original author and source are credited.
Competing interests
None of the authors have any financial/conflicting interests to disclose. The authors declare that they have no conflicts of interest to report regarding the present study.
Citation:
Plain Language Summary
1. Diabetes mellitus (DM) is a metabolic disorder caused by environmental and genetic factors, which leads to chronic ocular diseases like Diabetic retinopathy (DR). DR shows a considerable impact on costs to society, and health systems and directly affects the quality of people's lives.
2. Traditional Chinese medicine (TCM) is used in treating and preventing disease. Network pharmacology (NP) is a helpful way to discover TCM and herbs from a systems perspective and at the molecular level. Patients with TCM might be benefited from reducing or delaying complications, and improving their quality of life.
3. Our work used NP to explore active ingredients based on TCM, and predict its mainly pharmacological targets and pathways. We used bioinformatics analysis to discover DR targets genes from 9 databases. Finally, our study indicated that Beta-Sitosterol could be the desired treatment for DR by PI3K-Akt signaling pathway or EDN3, IGF2, and SPP1-related receptor ligand activity pathway.
Introduction
Diabetes mellitus (DM) is a metabolic disorder caused by environmental and genetic factors. The long-time hyperglycemic status would cause serious damage to the eye, kidneys, blood vessels, nerves, and heart1. Because its prevalence and related disability and mortality are quite high, DM has become a critical health problem globally.
The economic cost based on The International Diabetes Federation (IDF) showed that treating diabetes each year cost more than 15% of total health expenditure annual expenditures globally2-5. DM shows a considerable impact on costs to society, and health systems and directly affects the quality of people's lives. Diabetic retinopathy (DR) is the first and most common microvascular complication of DM.
According to the "Healthy China Action Plan (2019-2030)", "Outline of the Healthy China 2030 Plan", “National Basic Level Diabetes Prevention and Management Guide (2022)”, “Diabetes Prevention and Control in China (2019)” and other documents, the efficacy of traditional Chinese medicine (TCM) in the prevention and treatment of diabetes has been certainly affirmed. These documents also pointed out that Chinese medicine can help prevent and control DM or its complication. Chinese herbs and traditional medicine-source food might play a vital role in prevention and health care in chronic illnesses like DM or hypertension, especially should be used as tertiary prevention to improve the quality of a patient’s life3,5-8. The treatment of diabetes and its complications with traditional Chinese medicine has gradually received attention, and its mechanism has also become a hot spot.
Network pharmacology (NP) first appeared in 2007 with a publishment of Pro. Hopkins from the University of Dundee, UK. It is a new discipline based on the theory of systems biology. It is proposed as a promising approach to discovering TCM and herbs from a systems perspective and at the molecular level9. By using NP, Dan He’s group illuminated the potential targets of LiuWei DiHuang Wan to treat DM9. Xiao-Yan Cui’s group reported the combined effects of two herbs Sanqi and Huangjing used together and their pharmacological mechanism10. Haoran Li explored the Compound-Xueshuantong Capsule in DR treatment11. These articles suggested that NP can be used to explore the chemical compositions of traditional Chinese herbs and their therapeutic mechanisms underlying DR.
Therefore, our study used NP, collected data and information from multiple data platforms, explored a new effective drug in DR treatment, and revealed its active components, potential targets, and signal pathways. Beta-Sitosterol was obtained by screening. Our research is the first to identify a potential bioactive compound and elucidate its mechanisms in DR treatment using the NP approach.
Treatment Status of Diabetic Retinopathy
The IDF estimates 10% of adults might be diagnosed with DM in 2040. There will be 629 million people with diabetes worldwide in 2045. At that time, the death rate of DM will be greater than the death rate combined with AIDS, tuberculosis, and malaria. According to the research data of “China's Medium- to-Long Term Plan for the Prevention and Treatment of Chronic Diseases (2017-2025) under the Healthy China Initiative” published by the Chinese Preventive Medicine Association and “IDF Diabetes Atlas (10TH EDITION)”, until 2020, the number of people with DM in China is about 35 million, and the prevalence rate is 10.9%, which is the highest in the world (Figure 1A).
With the development of the economy and society and the increasingly aging society of population, the global prevalence of DM and the prevalence of diabetes-related complications are continually increasing (Figure 1B). Since 2013, the total health expenditure related to DM in the USA has exceeded 24% of the total healthcare expenditure, which is nearly 2.4% of the national GDP. In the same year, the global total health expenditure related to DM was about 548 billion US dollars (USD); in China, this expenditure was about 98.4 billion USD. By 2020, this expenditure exceeded 294.6 billion USD in the USA, 140.9 billion USD in China, and worldwide expend more than 820 billion USD. According to the model prediction analysis, the global diabetes’ rate will reach 12.20% in 2045, the prevalence of complications will reach 11.2%, and the domestic prevalence will be about 11.9% and 9.8%. The global and domestic medical financial pressure will reach 845 billion US dollars and 533.8 billion US dollars (Figure 1C). Figure 1
Figure 1.Prevalence and forecast of diabetes patients in China and globally. 1A. The DM prevalence from 2010 to 2045. 1B. The comparative prevalence 2017~2045. 1C. DM-related total health expenditure from 2013 to 2045.
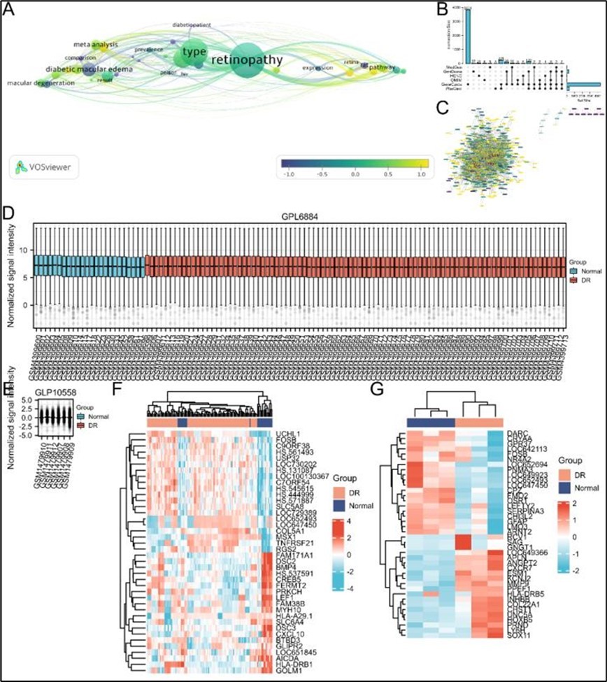
Figure 2A shows keywords co-occurrence cluster of diabetic retinopathy research based on bibliometric analysis in recent 20 years. A total of 27564 publications were retrieved after refinement. To date, numerous DR-related studies had been reported. Numbers of studies focus on clinical diagnosis.
Intravitreal Injection of anti-VEGF (intravitreal vascular endothelial growth factor inhibitors) or steroid hormone is a simple but highly effective treatment in DR, but up to 50% of patients failed to respond. And repeated injection leads to many complications like cataracts or vitreous opacity.
The patients of DM had great individual differences in the course and severity of DR. Some patients with long-term diabetes do not develop diabetic retinopathy despite poor glycemic control, at the same time, others develop diabetic retinopathy rapidly. Some researchers believe that blood glucose level, the course of diabetes, smoking, alcohol, blood pressure, blood lipids, and other clinical factors might influence the occurrence and development of DR. Because DM is a complex, more complicated, and genetically heterogeneous disorder, its etiology, and pathogenesis are still unclear.
Traditional Chinese medicine (TCM) is a system based on the holistic view, which is composed of Yin and Yang and the five basic elements. And these concepts and thinking are used to explain the human body structure, the physiological functions, pathological changes, diagnosis, and treatment in multi factors, different levels, which focus on the five internal organs. Therefore, based on the mechanism research and treatment of DR, it is a helpful way to find out a useful drug by the biological network of TCM.
Materials And Methods
VOS Viewer
The bibliometric analysis developed in this research was based on the online database of the Web of Science (https://www.webofscience.com/wos/alldb/basic-search). These search expressions included applying the terms “diabetic retinopathy” OR “DR”, which seeks words on titles, and abstracts, from 2002 to 2022. A total of 27564 publications were retrieved after refinement. All analyses were performed using the "Analyzing Results" tool provided by WoS with MS Excel support (v. 2016) to perform calculations and to develop graphs (visualization of bibliometric indicators) using the following information: i) several publications, ii) several citations iii) impact factor (for journals) and iv) h-index (for journals and authors).
Predicting Putative Targets of DR
The DR-related targets were screened 3 types from 9 databases sources:
(1) Database based: ①MedGene (https://www.ncbi.nlm.nih.gov/), ②Gendome (https://ai.citexs.com/), ③HGNC (https://www.genenames.org/), ④OMIM (http://www.omim.org/), ⑤GeneCards (https://www.genecards.org/), ⑥PheGenI (https://www.ncbi.nlm.nih.gov/gap/phegeni) These searches expressions consisted in applying the terms “diabetic retinopathy” OR “DR”, only “Homo sapiens” proteins linked to DR were selected. We got 4400 individual genes total, and details are described in Supply 1. We next use the R package UpSetR to visualise these related targets.
(2) GEO Chip based: Using the NCBI Gene Expression Omnibus (GEO) database (https://www.ncbi.nlm.nih.gov/geo/), the GSE41019, GSE60436, and GSE146615 related chips were obtained using “diabetic retinopathy” OR “DR” as the search term in Homo sapiens. The chips correspond to eye tissues and cell lines. The 3 sets of chips included DNA and RNA experiments, and their annotation files are the platform GPL6884 and GLP10558. We combined the same platform information to analyze.
(3) STRING Connected based: Cytoscape (Version 3.9.1) is an open-source software used to analyze and visualize biological networks. We installed the String and String Enrichment Apps, search tools for retrieving interacting genes or proteins. According to the String disease query and String Pubmed query, using “diabetic retinopathy” OR “DR” as the keyword, all these results were imported into Cytoscape to detect the possible relationships.
Predicting Putative Herb and Potential Compounds of DR Treatment
Traditional Chinese Medicine Systems Pharmacology Database and Analysis Platform (TCMSP, https://tcmspw.com/tcmsp.php) is a database based on the framework of systems pharmacology for herbal medicine. The CloudPhar traditional Chinese medicine (TCM-LTM, https://cloud.tasly.com/#/tcm/home) is used as the discovery of the complex mechanism of action of TCM, which contains 48126 prescriptions, 9122 plants, 34967 active ingredients, and 13109 targets for user querying the symptom, prescription, herb, and ingredient of TCM. The keyword “diabetic retinopathy” or “diabetes + retina” was searched in both 2 databases.
Screening of Potential Compounds and Core Targets of the TCM in DR Treatment
Wayne diagram (http://jvenn.toulouse.inra.fr/app/example.html) was used to display the intersection of DR putative TCM. 26 herbs were obtained. Next, all these herbs were retrieved in TCMSP and screened with OB≧ 30% and LD≧ 0.18. The chemical compounds of each herb were obtained. Sorting by occurrence times, we got TOP. 10. Beta-Sitosterol is the most vital compound in TCM of TCM, which is contained in 12 of 26 kinds of DR-treatment herbs. TCMSP website was used to predict potential targets of Beta-Sitosterol for treating DR. The UniProt database (https://www.uniprot.org/) was used to convert the target name into the official name.
The Intersection of Drug Targets and Disease genes
Next step, we matched Beta-Sitosterol treatment targets with DR targets to obtain overlapping targets.
Pathway Enrichment Analysis.
The core targets of Beta-Sitosterol in DR treatment were imported into the Meta-scape platform, and analyze parameters of P value < 0.01, a minimum count of 4, and an enrichment factor >1.5 (the enrichment factor is the ratio between the observed counts and the counts expected by chance) were set. Gene Ontology (GO), Kyoto Encyclopedia of Genes and Genomes (KEGG), and GSEA pathway enrichment analyses on core targets were performed.
Network Construction
We constructed two networks: (1) A compound-target network; and (2) A target-pathway network. Protein-protein interaction (PPI) data were attained by STRING.
Result
DR-Targets Database Construction
Only “Homo sapiens” targets linked to DR were selected in 6 different databases mentioned above. We got 4400 genes total, and details are described in Supplement 1. Each target got a score by the number of appearance times (Table 1, Figure 2B- Figure 2C).
Table 1. DR-target gene name and its Gene ID (Top 15).| Official Name | Gene ID | Score |
|---|---|---|
| VEGFA | ENSG00000112715 | 4 |
| GCK | ENSG00000106633 | 4 |
| INS | ENSG00000254647 | 4 |
| INSR | ENSG00000171105 | 4 |
| ACE | ENSG00000159640 | 4 |
| IGF1 | ENSG00000017427 | 4 |
| PON1 | ENSG00000005421 | 4 |
| EPO | ENSG00000130427 | 4 |
| CXCL12 | ENSG00000107562 | 4 |
| MMP2 | ENSG00000087245 | 4 |
| SERPINF1 | ENSG00000132386 | 4 |
| ANGPT2 | ENSG00000091879 | 4 |
| KDR | ENSG00000128052 | 4 |
| NOX4 | ENSG00000086991 | 4 |
| PDGFB | ENSG00000100311 | 4 |
We next merge GSE41019 and GSE60436 which are from the same platform. Using R package ggplot2 to visualise these chips (Figure 2D- Figure 2E). Using R package limma for the visualization results of analyzing the differential genes of microarray data (Figure 2F- Figure 2G). Figure 2
Figure 2.DR-Targets Database Construction. 2A. Keyword co-occurrence cluster of DR research based on bibliometric analysis in recent 20 years. 2B-2C. The DR-related target from 6 Database. 2D-2E. Normalization of different batch samples. 2F-2G. The DR-related target from GEO Database.
Understanding of TCM on Diabetic Retinopathy
In total, 360 and 45 kinds of herbs were obtained from the TCMSP and TCM-LTM. Paeoniae Radix Alba, licorice, and other 26 herbs were included in both 2 databases (Figure 3A, Supplement 2). According to OB ≥ 30% and DL ≥ 0.18, we listed all active compounds of these 26 kinds of herbs (Table 2, Supplement 3).
Table 2. The herbs used to treat DR and their Top 10 active compounds.| Molecule Name | Mol ID | Herb |
|---|---|---|
| Beta-sitosterol | MOL000358 | Lycii Cortex, Scutellariae Radix, Panax Ginseng C. A. Mey., Figwort Root, Radix Rhei Et Rhizome, Angelicae Sinensis Radix, Cistanches Herba, Achyranthis Bidentatae Radix, Cornus Officinalis Sieb. Et Zucc., Glehniae Radix, Cyathulae Radix, Paeoniae Radix Alba (12) |
| Quercetin | MOL000098 | Glehniae Radix, Cyathulae Radix, licorice, Coptidis Rhizom, Hedysarum Multijugum Maxim., Cortex Moutan, Achyranthis, Bidentatae Radix, Ginseng Folium, Cistanches Herba, Erigeron Breviscapus (10) |
| Kaempferol | MOL000422 | Hedysarum Multijugum Maxim., Cortex Moutan, Achyranthis, Bidentatae Radix, Ginseng Folium, Erigeron Breviscapus, licorice, Paeoniae Radix Alba, Asari+D:Z Radix Et Rhizoma, Panax Ginseng C. A. Mey., Anemarrhenae Rhizoma (10) |
| Stigmasterol | MOL000449 | Angelicae Sinensis Radix, Rehmanniae Radix Praeparata, Lycii Cortex, Scutellariae Radix, Panax Ginseng C. A. Mey., nemarrhenae Rhizoma, Achyranthis Bidentatae Radix, Rhizoma Dioscoreae, Cornus Officinalis Sieb. Et Zucc., Glehniae Radix (10) |
| Sitosterol | MOL000359 | Alisma Orientale (Sam.) Juz., Scutellariae Radix, Rehmanniae Radix, Praeparata, Figwort Root, Ginseng Folium, Cortex Moutan, licorice, Cornus Officinalis Sieb. Et Zucc., Paeoniae Radix Alba (9) |
| EIC | MOL000131 | Cinnanmomi Cortex, Scutellariae Radix, Rehmanniae Radix Praeparata, Hedysarum Multijugum Maxim., Cornus Officinalis Sieb. Et Zucc., Glehniae Radix, Radix Salviae (7) |
| DBP | MOL000676 | Scutellariae Radix, Panax Ginseng C. A. Mey., Achyranthis Bidentatae Radix, Licorice, Cornus Officinalis Sieb. Et Zucc., Paeoniae Radix Alba (6) |
| DIBP | MOL000057 | Cinnanmomi Cortex, Achyranthis Bidentatae Radix, licorice, Cornus Officinalis Sieb. Et Zucc., Atractylodes Macrocephala Koidz. (5) |
| Oleic acid | MOL000675 | Radix Salviae, Cortex Moutan, Figwort Root, Lycii Cortex, Cinnanmomi Cortex (5) |
| Mairin | MOL000211 | Paeoniae Radix Alba, licorice, Hedysarum Multijugum Maxim., Cortex Moutan (4) |
Beta-sitosterol (SIT) is a kind of sterol occurred in natural plants, like oranges, beans, and so on. It has been reported to be involved in bioactivities like anti-inflammatory, antioxidant, anticancer, angiogenic, and immunomodulatory activities. It is indicated for benign prostate hyperplasia, hypercholesterolemia, and coronary heart disease.
SIT has 2612 potential targets after removing duplicates. Based on the intersection of drug and disease targets, we obtained 23 genes (Figure 3B, Figure 5A- Figure 5B, Supplement 4), meaning these genes could play a major role in SIT treatment for DR.
Network Construction and Analysis
Cluster of compound DR PPI networks
All DR-related genes were imported into Cytoscape. A cluster network (MCL) in String App was used to build new network clustering (Figure 2C, Figure 3C- Figure 3D). Target information in the PPI network queried from STRING or another database was analyzed by the MCODE tool and returned 8 central gene clusters. The modules with a score > 10 were selected to detect significant modules in this PPI network.
Aside from MedGene and HGNC database, other information got simplified. Cluster Gendome includes PI3K, GRB2, CRK, FLT4, VEGF, EGF, NOX1, PGF, CTGF, and PDGF. Cluster GeneCards includes COX4, STAT3, MYC, SOCS3, PEX, LSM2, POLR, SRA1, B2M, BRCA1, WWOX, USP5 and more than 500 points. Cluster PheGenI includes FLT4, CTNNB1, SRC, APOA1, RAC1, ROCK2, NTRK2, CLU, CCNA2, IL-1B, TNF, IN27. Cluster OMIM includes PRKCD, MMP14, VEGFA, PTPN6, MMP2, IGF1, KDR, TAC1, VIP. Cluster Pubmed based on String Pubmed query includes VEGFA, PGF, IL-1B, TNF, INS, IL-6, AKR1B1, and ALB. Cluster String based on String disease query includes VEGFA, CTGF, FN1, THBS1, KDR, CDH5, PTPRB, THBS1, and TEK with high degree values. Cluster GEO includes CPEB1, AURKA, CKS2, TTK, CCNB2, CDKN3, HJURP, PI3K (Figure 3E- Figure 3F, Supplement 4-5). Supplement 4 and Figure 3F shows VEGFC, VEGFA, CTGF, KDR, PGF, and ANGPT2 play a more important role in SIT treatment DR. Figure 3
Figure 3.Network Construction and Analysis. 3A. 26 kinds of DR-treatment herbs from TCM and TCM-LTM. 3B. 23 genes about SIT treatment for DR. 3C-3F. Cluster of compound DR PP networks.
Enrichment analysis
Pathway of DR-target network
GSEA analysis was used first to analyze GEO database information, which was enriched to 33 pathways (Supplement 6). The top 5 main pathways included biocarta MAPK pathway, KEGG Alanine Aspartate, and Glutamate metabolism, Reactome export of viral ribonucleoproteins from the nucleus, Reactome Gene silencing by RNA and reaction HCMV early events (Figure 4A).
The GO and KEGG pathway enrichment analysis was performed on the total related targets in DR and the above-mentioned 7 modules (Cluster GEO, Cluster GeneDoma, Cluster OMIM, Cluster PheGene, Cluster GeneCard, Cluster Pubmed, and Cluster String). Total DR-related targets enriched to Human cytomegalovirus infection, Apoptosis, NOD-like receptor signaling pathway, and other 12 pathways (Figure 4B, Supplement 7). Because there are more than 4700 genes related in DR, we next only analyzed those scores> 4. Next high correlational genes were enriched to 10 pathways, respectively, which were enriched mainly and significantly in the AGE-RAGE signaling pathway in diabetic complications (p= 3.90E-21), Non-alcoholic fatty liver disease (p= 4.45E-21), PI3K-Akt signaling pathway (p= 1.60E-20), HIF-1 signaling pathway (p= 9.88E-18), EGFR tyrosine kinase inhibitor resistance (p= 1.77E-17) (Figure 4D).
Next, all Clusters were enriched to 11 pathways, respectively, which were enriched respectively and mainly in the PI3K-Akt signaling pathway, positive regulation of leukocyte cell-cell adhesion, and regulation of T cell activation Figure 4.
Figure 4.Enrichment analysis. 4A. GSEA analysis of GEO databased targets. 4B. The GO and KEGG pathway enrichment analysis on the total related targets in DR. 4C. The pathway enrichment analysis on the SIT targets. 4D. The pathway enrichment analysis on the high correlational genes of DR. 4E. The pathway of DR-SIT Network. 4F. The pathway enrichment analysis on the targets of Cluster groups. 4G. Pathway network in SIT treatment of DR.
Pathway enrichment of SIT
The GO and KEGG pathway enrichment analysis was performed on the SIT (Figure 4E). Human cytomegalovirus infection (p= 1.19E-41) and hepatitis B ((p= 1.13E-46) are high enrichment levels. Lots of these pathways were relevant to inflammation.
Pathway Of DR-SIT Network
We first use the 23 genes of both DR-related and SIT-related to enrich, PI3K-Akt signaling pathway (p= 0.035), focal adhesion(p= 3.21E-06), platelet-derived growth factor binding (PDGF, p= 0.007), extracellular matrix binding (p= 0.007) are high enrichment level (Figure 4C), which means inflammatory reaction and angiogenesis might play a vital role in SIT treat DR.
In the DR-SIT network, some signaling pathways (such as the AGE-RAGE signaling pathway in diabetics, PI3K-Akt signaling pathway, and EGFR tyrosine kinase inhibitor resistance) with higher degrees are closely related to the development of DR (Figure 4G).
Predicting pathway and target gene point
We use bioinformatics analysis to screen the core genes for SIT in treating DR, ERBB3, HLA-DRB1, SPP1, CXCL10, NOX4, LOX, FBLN1, LEP, CAV1, IGF2, CD28, UCHL1, COL4A1, EDN3, BIRC5, PDGFRA, LGALS1, GSN, AURKA, TPX2, SIRPA, RIPK2, ANXA2 in the cross pathway. COL4A1, ERBB3, IGF2, PDGFRA, and SPP1 related PI3K-Akt signaling pathways or EDN3, IGF2, CXCL10, LEP, and SPP1 related receptor ligand activity pathways might be the main pharmacological targets, and pathways in DR (Fig. 5C-5D).
Figure.Predicting pathway and target gene point. 5A. DR high correlational genes in GEO database. 5B. DR-SIT cross gene in GEO database. 5C. PI3K-Akt signaling pathways related points in GEO database. 5D. receptor ligand activity pathways in GEO database.
Figure 5.Predicting pathway and target gene point. 5A. DR high correlational genes in GEO database. 5B. DR-SIT cross gene in GEO database. 5C. PI3K-Akt signaling pathways related points in GEO database. 5D. receptor ligand activity pathways in GEO database.
Discussion
In the past decades, DM has imposed substantial economic and social burdens globally. DM patients are at increased risk for microvascular complications, especially retinopathy and nephropathy. (YOU CAN ADD REFERENCE OR NOT, THIS PART LOOKS MORE INTRODUCTION. TOU CAN MENTION MILLION PEOPLE WORLWIDE)
The Chinese developed TCM, a prescription of their traditional medicines, based on their own experiences of its usage, and eastern ideas. TCM nowadays has been used as a resource for developing antitumor, anti-oxidation, anti-proliferation, and anti-inflammation drugs12. It has been demonstrated by landmark studies that are using TCM oral, which was a homology of medicine and food as the main raw materials, reduces the risk of development and progression of DR9,13,14. Although traditional Chinese herbs were widely used for DM, hypertension and other chronic illness for two millennia in China, their mechanisms are unclear yet.
In this work, network analysis and bioinformatics were employed to screen the core action targets of the DR treatment. This paper uses the research ideas of network pharmacology to explore the potential drug and predict the possible targets and pathways in the SIT treatment of DR.
By searching for computer retrieval, we respectively evaluated the disease-related Databases, the TCM Databases, and the Web of Science. We first found out 26 kinds of TCM like Ginkgo Semen, Mori Fructus, Zanthoxyli Pericarpium, Portulacae Herba, and Coriandri Sativi Herba are also used as edible spice plants in the Asian diet can be used to treat DR. To explore the precise mechanisms of TCM treatment DR, we next investigated the vital active phytochemicals and molecular mechanisms of these TCM.
The big data of 9 databases sources predicted that VEGF, CTGF, KDR, PGF, ANGPT, PON1, FLT, STAT3, MMP2, TEK, FN1, FIGF are highly related to DR. PI3K-Akt signaling pathway is the highest biocarta pathway. Regulation of cell-cell adhesion, response to oxidative stress, and regulation of apoptotic, and epithelial cell proliferation play vital roles in the process of oxidative stress damage and neovascularization in the DR pathological process.
SIT is a kind of bioactive phytosterol in plant cell membranes, which has a similar chemical structure to mammalian cholesterol. European Foods Safety Authority (EFSA) suggested that 1.5–2.4 g/day of SIT reduces cholesterol levels in the blood, reducing the risk of heart disease15,16. Sutherland WH et al. reported that plasma plant sterol concentrations were significantly lower in human diabetics compared to normal controls and serum insulin levels were inversely correlated with plasma plant sterol concentration in diabetics17. Jen-Wai Chai et al. reported SIT reduced glucose uptake and adipogenesis in rat adipocytes, which means SIT can be used in DM and weight management18.
The data analysis in this paper found that, in the pathogenesis of DR, multiple targets, such as RAGE, MAPK, EGR, SOD1, TGFB1, NOD1, NLRP3, JUN, and MMP2 acted together with VEGF. Inflammatory and glycosylase activity are directly interlinked with the pharmacological action of SIT and in SIT treatment DR. The AGE-RAGE signaling pathway plays a key role in the production of DM vascular complications, especially in DR. In the cellular response to TNF-β stimulus, PDGF binding plays a central role in the process of inflammation and SIT treatment DR. COL4A1, ERBB3, IGF2, PDGFRA, and SPP1 related PI3K-Akt signaling pathway or EDN3, IGF2, CXCL10, LEP, and SPP1 related receptor ligand activity pathway might be the mainly pharmacological targets and pathways in DR.
Conclusion
We use the network pharmacology methods to explore the active ingredients and the potential mechanisms of SIT, a kind of active compound of TCM, underlying their effects on DR. We screened all DR targets from 9 databases and found related to DR by using bioinformatics analysis. Among them, VEGFA, GCK, INS, INSR, ACE, IGF1, PON1, EPO, CXCL12, MMP2, SERPINF1, ANGPT2, KDR, NOX4, PDGFB were selected as high relative genes of DR. Furthermore, ERBB3, HLA-DRB1, SPP1, CXCL10, NOX4, LOX, FBLN1, LEP, CAV1, IGF2, CD28, UCHL1, COL4A1, EDN3, BIRC5, PDGFRA, LGALS1, GSN, AURKA, TPX2, SIRPA, RIPK2, ANXA2 are the core genes for SIT in treating DR. ERBB3 and IGF2 related PI3K-Akt signaling pathway or EDN3, IGF2 and SPP1 related receptor ligand activity pathway might be the mainly pharmacological targets and pathways for SIT in treating DR. We speculated that SIT was effective for the treatment of DR; however, experiments must be performed to verify these results.
Acknowledgements
Contributors
Kexin Sun involved in design and conduct of the study, and preparation of the manuscript, participated in the management of this program. Kexin Sun and Peiran Yu participated in the collection of the data. All authors review and approval of the final manuscript.
Funding
None.
Data availability statement
The datasets generated and/or analysed in the current study are available from the corresponding author on reasonable request. The dataset is held at Chongqing Medical University (CQMU), access to it requiring approval of the Institutional Review Board of CQMU. The data underlying the results presented in the study are available within the article.
References
- 1.Lin J, Chang J S, Yannuzzi N A, Smiddy W E. (2018) Cost Evaluation of Early Vitrectomy versus Panretinal Photocoagulation and Intravitreal Ranibizumab for Proliferative Diabetic Retinopathy.Ophthalmology. 125(9), 1393-1400.
- 2.Bascaran C, Mwangi N, D'Esposito F. (2021) Effectiveness of task-shifting for the detection of diabetic retinopathy in low- and middle-income countries: a rapid review protocol.Syst Rev. 10(1), 10-1186.
- 3.Sun H, Saeedi P, Karuranga S. (2022) IDF Diabetes Atlas: Global, regional and country-level diabetes prevalence estimates for 2021 and projections for 2045.Diabetes Res ClinPract. 183-109119.
- 4.Hassanein M, Al-Arouj M, Hamdy O. (2017) Diabetes and Ramadan: Practical guidelines.Diabetes Res ClinPract. 126, 303-316.
- 5.L'Heveder R, Nolan T. (2013) International Diabetes Federation.Diabetes Res ClinPract. 101(3), 349-51.
- 6.Rizwan A, Sufyan A, Asghar A, Khan H, Ahmad B et al. (2021) Awareness of diabetic retinopathy among diabetic patients.J Pak Med Assoc. 71(2), 651-655.
- 7.Jia W, Weng J, Zhu D. (2019) Standards of medical care for type 2 diabetes in China 2019.DiabetesMetabRes Rev. 35(6), 3158-10.
- 8.Man X, Sai Z. (2022) Study on the Prognosis Effect of Traditional Chinese Medicine Treatment in DR Patients Based on the Perspective of Network Pharmacology.Contrast Media Mol Imaging. 3528732-10.
- 9.He D, Huang J H, Zhang Z Y. (2019) A Network Pharmacology-Based Strategy For Predicting Active Ingredients And Potential Targets Of LiuWei DiHuang Pill. In Treating Type 2 Diabetes Mellitus.Drug Des Devel Ther 13, 3989-4005.
- 10.Cui X Y, Wu X, Lu D, Wang D. (2022) Network pharmacology-based strategy for predicting therapy targets of Sanqi and Huangjing in diabetes mellitus.World. , J Clin Cases. Jul 10(20), 6900-6914.
- 11.Li H, Li B, Zheng Y. (2020) Exploring the Mechanism of Action Compound-Xueshuantong Capsule in Diabetic Retinopathy Treatment Based on Network Pharmacology.Evid Based Complement Alternat Med. 8467046-10.
- 12.Ding M R, Qu Y J, Hu B. (2022) An HM. Signal pathways in the treatment of Alzheimer's disease with traditional Chinese medicine.BiomedPharmacother. 152-113208.
- 13.Alqahtani A S, Ullah R, Shahat A A. (2022) Bioactive Constituents and Toxicological Evaluation of Selected Antidiabetic Medicinal Plants of Saudi Arabia.Evid Based Complement Alternat Med. 7123521-10.
- 14.Alfonso-Munoz E A, R Burggraaf-sanchez de las Matas, Mataix Boronat J, Molina Martin JC, Desco C. (2021) Role of Oral Antioxidant Supplementation in the Current Management of Diabetic Retinopathy. , Review.INTERNATIONAL JOURNAL OF MOLECULAR SCIENCES 22(8), 10-3390.
- 15.Duchateau G, Cochrane B, Windebank S. (2012) Absolute oral bioavailability and metabolic turnover of beta-sitosterol in healthy subjects.DrugMetabDispos. 40(10), 2026-30.
- 16.Gupta R, Sharma A K, Dobhal M P, Sharma M C, Gupta R S. (2011) Antidiabetic and antioxidant potential of beta-sitosterol in streptozotocin-induced experimental hyperglycemia.J Diabetes. 3(1), 29-37.
